分类

游戏资讯

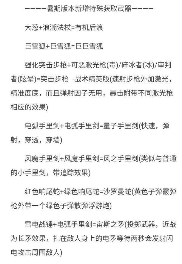
元气骑士暑期新武器有哪些暑期新增特殊武器合成表图解

作者:PK   来源:本站整理   日期:2020-07-26 13:19

元气骑士中玩家在游戏内可以通过不同的武器种类的合成,去收集更好更稀有的武器,当然这必须具备合成表才可以,不少玩家还不太了解元气骑士暑期新武器怎么合成,接下来小编就给玩家们带来暑期新增特殊武器合成表图解。

攻略详情


其中除了突击步枪系比较朴实外,新增的投掷类武器都还不错,里面宙斯之矛挺强的。主要的输出来源是矛的爆炸和电流,并且输出不俗,打BOSS挺好用(不过遇上飞龙这种灵活的BOSS,可能会有点吃瘪)。尽可能地扔出多支矛,一起爆炸的威力会十分强大。(或许狂战士会比较适合这个武器呢)。不过,还是因为电弧手里剑这个东西,导致宙斯矛的成本也不低(毕竟关卡内遇到电弧手里剑太难做到),没有风之手里剑那么容易得。总之,这个武器,虽然跟雷剑那种武器比还是差些,但用起来效果不错,也非常帅

以上就是攻略的全部,希望玩家们喜欢。

资源转载网络,如有侵权联系删除。

元气骑士
元气骑士
类型:射击游戏
大小:72.96 MB
语言:中文
版本:v2.2.2

相关文章更多攻略>>

推荐下载