分类

游戏资讯

北京证券交易所app上线了吗 北京证券交易所软件官方地址分享[图文]

作者:PK   来源:本站整理   日期:2021-11-15 16:30

北京证券交易所app有吗,今日北交所正式上线了,大家可以通过一些软件直接上线操作的,其实有很多的交易渠道的,大家可以了解到相关的渠道,下面就来介绍下北京证券交易所app上线了吗。

北京证券交易所app官方地址分享

一、北交所业务相关系统支持

1、北交所证券交易渠道:安翼金融终端网上交易软件、安信手机证券APP。

2、新增北交所业务功能:北交所独立行情报价板块、北交所专用交易入口,支持北交所股票行情展示、北交所发行、普通交易及大宗交易业务。

3、重要提示:投资者须尽快更新网上交易软件及手机证券(6.5)系统版本,便于及时参与北交所交易。

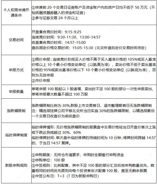
二、北交所业务相关交易规则及变化

2、北交所按照试点注册制、上市公司监管和交易所职责相关的上位法进行了规则调整优化,业务变化如下:

①新股配售规则调整:新股配售时,当网上投资者有效申购总量大于网上发行数量时,优先按比例配售,余股配售原则由按申购时间优先调整为按申购数量优先和申购数量相同时间优先。

②存量股转合格投资者交易权限调整:根据北交所投资者适当性管理相关业务规则,我司已为存量股转一、二类合格投资者增加北交所股票交易业务权限,支持存量股转一、二类合格投资者进行北交所股票交易。后续新开股转一、二类合格投资者权限的客户,如符合北交所权限开通条件,也将同时开通北交所交易权限。

相关文章更多攻略>>

推荐下载