233游戏乐园是一款资源极为丰富的免费游戏盒子,它精心汇聚了不同年龄段、不同群体对于游戏的广泛需求。无论是充满童趣的儿童游戏,还是考验策略的成人游戏,用户只需轻轻点击,即可一键畅玩,无需再为找游戏、下载、安装等繁琐步骤而烦恼,真正实现了游戏体验的便捷化。而且,233乐园内包含了大量类型的精品游戏,从经典的街机游戏,带你重温儿时欢乐时光;到刺激的射击游戏,让你感受枪林弹雨的紧张刺激;再到创意十足的益智游戏,激发你的无限智慧;以及精美的角色扮演游戏,让你沉浸在奇幻的世界中。无论你喜欢哪种类型的游戏,都能在这里找到满足自己需求的游戏,尽情享受游戏的乐趣。
233游戏乐园软件介绍
233游戏乐园不仅游戏资源丰富,还设有专区和社区版块,为广大用户提供了一站式的游戏服务。在这里,你可以获取到最新的游戏资讯、实用的游戏攻略以及便捷的游戏工具等等。同时,你还可以与广大游戏发烧友分享你的游戏经历、游戏作品以及相关的创作内容,交流游戏心得,共同提升游戏水平。
233游戏乐园软件特色
1、好玩又有趣的游戏社区,发现你喜欢的那一款。
2、交流游戏中的有趣瞬间,寻找志同道合的游戏好友。
3、即可享受游戏的乐趣,体验好玩又有趣的游戏。
4、不管是热门或最新的游戏都可以找得到。
233游戏乐园软件界面介绍
1、首页
每天都会实时更新海量热门游戏,可以在页面中一眼就看见你想玩的游戏。
2、分类
提供沙盒、竞技、塔防、MOBA、射击、生存、角色扮演、休闲、动作、闯关、解压、赛车等游戏题材,只要你能想到的分类这里都有。
3、好友
登录后就可以解锁好友功能,与好友一起开黑吧。
4、排行
排行榜主要分为人气、最新、飙升、下载和期待榜,可以轻松找到近期热门游戏,或者预约即将上线的新游戏。
5、我的
玩过的游戏、收藏的游戏在这里都可以找到,还有热门的游戏活动和其它功能,使用过程中遇到问题、或者对产品有建议也可以在这里反馈。
233游戏乐园软件福利
1、新手5元红包福利:优惠活动前所未有,体验应用5元轻松领,1元提现秒到账。
2、高额奖励:试玩游戏、看新闻、签到、海量任务轻松赚,让你体验快乐赚钱。
3、游戏赚钱:拼一拼和积分开宝箱,中大奖,现金、iphone、话费卡,实物天天送。
4、推广赚钱:邀请好友一起玩,额外奖励2元,永久分成,立马月入上万。
233游戏乐园软件怎么申请退款
1、首先在本站免费下载安装233游戏乐园,进入软件之后,点击“我的”板块。
2、在这里点击“客服入口”。
3、选择充值问题。
4、如是未成年充值,则可以选择第一项“未成年充值退款”。
5、然后在微信搜索“龙威互动客服中心”公众号,关注。
6、关注之后选择“充值退款”,不要急着申请,可以先点击申请注意事项。
7、先在下面看看退款的注意事项。
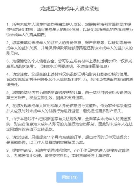
8、然后点击“申请入口”,进入之后会有未成年人退款须知,这里也要注意看哦!
9、看玩之后需要准备以下材料,
身份证明
材料1:未成年人出生证明
材料2:监护人户口簿户主页
材料2:监护人户口簿的个人页
材料2:未成年(小孩)户口簿个人页
拍摄一段您的小孩玩游戏的视频
充值的游戏区服、游戏ID截图
账号实名认证人手持身份证照片
账号实名认证人与未成年人关系证明
10、以及消费证明和特殊材料证明
消费证明:支付渠道流水证明;
特殊材料证明:能证明是孩子充值的材料包括但不仅限于:游戏内聊天记录,充值时的监控视频等。
整理完以上材料之后就可以提交了,提交之后工作人员会进行审核,申请结果以工作人员最终审核的为准哦!
∨ 展开






















萌宅社区 2026官方正版
听番FM
推栏 官方正版
233游戏乐园 2026正版
galgame游戏盒子 安卓版
galgame游戏盒子 官方入口
M站 2026最新版
lovemo 2026免费版
九游手游盒子 2026最新版









点击离线赛车游戏(Car Clicker)
Couple Game 官方网站入口
疯狂的鸽子 pigeon
pigeon疯狂的鸽子
鹅鸭杀 2026官网入口
pigeonpop
pigeonpop 官方正版
富翁派对
我是鸽子王